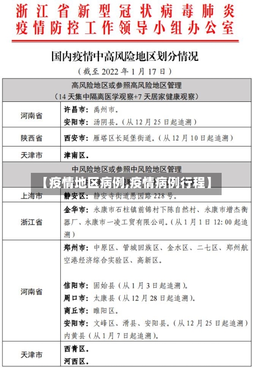
【疫情地区病例,疫情病例行程】
31省区市新增确诊40例,北京新增本土病例27例
月15日0—24时,全国31个省(自治区、直辖市)和新疆生产建设兵团报告新增确诊病例40例 ,其中北京新增本土病例27例,具体数据及分析如下:新增确诊病例总体情况 全国新增确诊病例40例,包含境外输入病例8例(上海3例 ,广东3例,内蒙古1例,辽宁1例)和本土病例32例。本土病例中 ,北京27例,河北4例,四川1例 。

月15日0—24时 ,北京市新增新冠肺炎确诊病例27例,均与新发地市场有关联,具体信息如下:病例性别与户籍分布男性17例 ,女性10例。北京户籍3例,外省户籍24例,外省户籍涉及重庆、江苏 、河北、河南、江西 、甘肃、山东、吉林 、安徽、黑龙江、广东等地。

全国31个省(自治区 、直辖市)和新疆生产建设兵团报告新增确诊病例40例 。其中,境外输入病例8例 ,分别来自上海(3例)、广东(3例)、内蒙古(1例)和辽宁(1例)。本土病例32例,主要集中在北京(27例) 、河北(4例)和四川(1例)。死亡病例:无新增死亡病例 。累计死亡病例为4634例。
月11日0时至24时,北京市新增35例本土确诊病例和11例本土无症状感染者 ,具体信息如下:本土确诊病例朝阳区确诊病例1:现住中国第一商城纽约豪园,临床分型为轻型。确诊病例3:现住农光里,临床分型均为轻型 。确诊病例26:现住农光东里 ,临床分型为轻型。
月23日0—24时,31省区市新增本土确诊病例141例、本土无症状感染者498例,其中北京新增本土确诊病例41例、本土无症状感染者7例。 具体数据及情况如下:全国总体情况新增确诊病例:31个省(自治区、直辖市)和新疆生产建设兵团报告新增确诊病例156例 。
月25日0—24时 ,31个省(自治区 、直辖市)和新疆生产建设兵团报告新增确诊病例76例,其中本土病例40例(江苏39例,辽宁1例) ,境外输入病例36例。近来国内疫情呈现境外输入与本土局部聚集性传播并存的特征,本土病例集中在江苏省,需关注防控措施落实情况。

一图看懂全国各地区新冠累计确诊人数
全国各地区新冠累计确诊人数可通过以下图表直观了解,颜色越深代表确诊病例数越多:累计确诊病例前五地区及数据:香港:306804例 ,为全国累计确诊病例比较多的地区。湖北:68391例,早期疫情严重地区,累计确诊数位居前列 。吉林:36603例 ,曾出现局部疫情反弹,累计确诊数较高。
图:全球新冠肺炎累计确诊与死亡病例趋势(截至3月21日23时)重点国家数据除中国外,以下6个国家确诊病例均超过1万例:意大利:累计确诊47021例 ,死亡4032例(全球比较高死亡人数)。西班牙:确诊超2万例,死亡人数超过1000例 。德国:确诊超2万例,死亡病例相对较少(具体数据需结合实时更新)。
截至北京时间1月27日 ,全球累计新冠确诊人数突破一亿,在近200个国家广泛传播,不同大洲和国家的疫情分布情况如下:亚洲中国:自2020年初大规模爆发疫情之后 ,再无发生过新冠疫情大规模复发的事件,感染率和死亡率一直处于很低的水平。
新增确诊与累计确诊据塔斯社报道,俄罗斯在4月4日过去24小时内新增新冠病毒确诊病例582例,全国78个地区累计确诊病例总数达到4731例 。这一数据反映了疫情在俄罗斯境内的扩散趋势 ,新增病例的波动可能与检测能力提升、疫情传播阶段或防控措施效果相关。
全球人口大国20强疫情总体情况 全球确诊总量:此时全球累计确诊病例超过464万例。治愈与新增关系:治愈人数超过或等于新确诊人数的国家共计5个,表明部分国家疫情进入缓解阶段 。人口大国贡献:人口G20国家新增病例占全球新增总量的68%,凸显人口大国在疫情传播中的核心地位。
各地区感染人数分布图如下:疫苗接种情况累计接种数据 截至意大利时间2022年3月26日19:19 ,累计接种新冠疫苗135,754,558剂次 ,超过35亿剂次。接种率:2209%(欧盟第一),占意大利总人口的85% 。完整接种人数:49,725 ,495人。
大连市发现5例新冠肺炎确诊病例和114例无症状感染者(转载)
〖壹〗、022年11月29日,大连市发现119例核酸检测结果异常人员,经复核及专家诊断 ,其中5例为新冠肺炎确诊病例(均为轻型),114例为无症状感染者。 具体信息如下:病例发现来源:域外疫情地区来连人员排查中发现1例。密切接触者排查中发现75例 。重点人群筛查中发现25例。社会面主动筛查中发现18例。
〖贰〗 、大连市发现5例新冠肺炎确诊病例和131例无症状感染者2022年11月30日,大连市发现136例核酸检测结果异常 。
〖叁〗、月2日0时至24时,大连市新增6例新冠肺炎确诊病例和106例无症状感染者。具体情况如下:病例发现方式 在密切接触者和管控人员例行核酸检测中发现81例。在重点区域和重点人群核酸筛查中发现31例 。所有病例均已闭环转运至定点医院隔离治疗。
〖肆〗、月5日0时至24时 ,大连市新增2例新冠肺炎确诊病例和85例无症状感染者。 具体情况如下:新增病例发现方式在重点区域核酸筛查中发现11例 。其余76例均在集中隔离管控人员例行核酸检测中发现。所有病例均已闭环转运至定点医院隔离治疗。
最新疫情:新增16例本土病例,均在新疆
〖壹〗 、月17日0—24时,国内新增本土病例16例,均在新疆 ,同时新增境外输入病例6例,香港新增58例确诊 。本土病例情况:新增本土病例16例,全部集中在新疆地区。这表明新疆在近期疫情防控中面临一定挑战 ,需要加强防控措施,防止疫情进一步扩散。
〖贰〗、月17日0—24时,全国新增确诊病例22例 ,其中本土病例16例均在新疆,境外输入病例6例(广东3例,山东2例 ,福建1例),新增疑似病例1例为本土病例(在新疆)。以下是详细情况:新增确诊病例分布 境外输入:共6例,分布在广东(3例)、山东(2例) 、福建(1例) 。本土病例:16例,全部集中在新疆。
〖叁〗、月17日0—24时 ,新疆新增本土确诊病例16例,均位于乌鲁木齐市,新增本土疑似病例1例;乌鲁木齐市已启动应急响应预案 ,开展大排查等防控工作,近来疫情形势总体可控。
〖肆〗、新增确诊病例:全国31个省(自治区 、直辖市)和新疆生产建设兵团报告新增确诊病例16例 。境外输入病例8例,分布为北京2例、上海2例、四川2例、福建1例 、广东1例。本土病例8例 ,均出现在广东省。新增死亡病例:无新增死亡病例 。新增疑似病例:新增疑似病例11例,均为境外输入病例且全部在上海。
〖伍〗、截至7月17日24时,全国疫情通报如下:新增确诊病例全国新增确诊22例 ,其中:境外输入6例:广东3例,山东2例,福建1例。本土病例16例:均在新疆 。无新增死亡病例。新增疑似病例1例:为新疆本土病例。治愈与重症情况新增治愈出院21例 ,解除医学观察的密切接触者129人 。
〖陆〗、截至8月23日24时,全国新型冠状病毒肺炎疫情情况如下:新增确诊病例:全国31个省(自治区 、直辖市)和新疆生产建设兵团报告新增确诊病例16例,均为境外输入病例。分布地区:上海5例,福建3例 ,四川3例,云南3例,山西1例 ,山东1例。无新增本土确诊病例。新增死亡病例:无新增死亡病例 。
发表评论