浦东疫情上榜地区名单/浦东疫情上榜地区名单查询
上海中高风险地区最新名单一览
闵行区梅陇镇行南村三队:位于闵行区梅陇镇 ,因疫情防控需要被划定为中风险地区。闵行区华漕镇许浦村三队:位于闵行区华漕镇,同步纳入中风险地区管理 。浦东新区康桥镇苗桥路935弄19号:位于浦东新区康桥镇,为新增中风险区域之一。以上地区均已落实管控措施 ,包括封闭管理 、人员排查及核酸检测等。

022年3月14日,根据国务院联防联控机制有关要求,经市新冠肺炎疫情防控工作领导小组办公室研究决定 ,将黄浦区打浦桥街道局门后路9号、嘉定区嘉定工业区娄塘路760弄列为中风险地区,上海市其他区域风险等级不变 。

截至8月24日17时,上海共有3个高风险区 ,2个中风险,中高风险区根据疫情发展动态调整,剩余区域为常态化防控(无高中低风险)。中高风险区具体名单如下:高风险:黄浦区1个:五里桥街道打浦路以东、打浦路303弄公弄以南 、全季酒店打浦桥鲁班路店以西、瞿溪路以北的区域。

上海浦东封控区 、管控区最新名单2022
〖壹〗、022年3月15日上海已封小区名单涉及奉贤区、浦东新区 、黄浦区、徐汇区、金山区、闵行区等多个区域,封闭小区一般需7-14天解封 ,3月14日普陀区西部名都家园小区已解封 。 具体如下:2022年3月15日上海已封小区名单上海当天封闭小区主要针对本土确诊病例和无症状感染者居住地管控。
〖贰〗 、全市16区“三区”划分名单更新情况详见↓浦东新区截至2022年4月19日13时,根据筛查结果和风险研判,浦东新区第二批“三区 ”名单8105个。其中 ,封控区3119个,管控区1055个,防范区3931个 。黄浦区2022年4月18日 ,根据筛查结果和风险研判,黄浦区划定第二批“三区”名单。
〖叁〗、上海重点区域实施封控管理,具体管控措施如下:住宅小区管理:重点区域内的住宅小区实施封闭式管理 ,所有人员需足不出户,人员和车辆只允许进入不允许外出。外卖、快递等保障基本生活必需的服务实行无接触配送,配送人员不得进入住宅小区内部。
〖肆〗 、已公布“三区”名单的区域截至2022年4月11日 ,以下区已发布首批“三区 ”划分名单:黄浦区:防范区涉及9个街道部分区域,管控区涉及5个街道部分区域,其余为封控区 。静安区:14个街镇划定324个防范区、56个管控区,其余为封控区。普陀区:防范区108个 ,管控区28个,其余为封控区。
上海浦东新区第一批“三区”划分名单出炉,具体情况是怎样的?
〖壹〗、022年4月12日浦东新区金杨新村街道第一批“三区 ”划分结果为:封控区96个,管控区3个 ,防范区8个 。具体名单如下:封控区:共96个居住小区或单位场所。封控区指近7天内有阳性感染者报告的居住小区 、自然村或单位、场所,实施“7天封闭管理+7天居家健康监测”,期间严格落实“足不出户、服务上门”的封闭管理措施。
〖贰〗 、截至2022年4月13日24时 ,浦东新区洋泾街道第一批“三区 ”划分情况如下:共124个居住小区,其中封控区92个,管控区12个 ,防范区20个 。划分依据:根据市防控办要求,依据风险程度大小,按照“三区划分”原则 ,对洋泾街道124个居住小区病例情况进行排摸后划定。
〖叁〗、截至2022年4月12日8时,浦东新区潍坊新村街道第一批“三区划分”名单共76个,其中封控区68个,管控区5个 ,防范区3个。
〖肆〗、上海浦东新区第一批“三区”划分名单出炉,具体情况是怎样的?结合上海实际,按照封控区 、管控区、防范区 ,全市实施分区分类差异化防控 。新冠是一个世界范围的疫情,也是全世界待攻克的难题。在我国,不能说疫情是越来越严重 ,只能说是近来呈零星多点状态,必须引起我们每一个人的长期高度重视。

2022年上海疫情封城了吗?近来是什么风险等级?附封控小区名单!
022年上海未封城,近来有0个高风险地区 ,10个中风险地区,封控小区涉及多个区域 。以下是详细信息:2022年上海是否封城未封城:2022年3月15日15:00,上海举行疫情防控工作新闻发布会 ,针对媒体“上海会封城吗 ”的提问,顾洪辉明确表示,上海没有“封城”,现在也不必“封城”。
上海2022年疫情并未封城 ,近来风险等级情况如下:0个高风险地区,10个中风险地区,具体分布于黄浦区、嘉定区、闵行区 、金山区、浦东新区、静安区 、徐汇区、嘉定区、松江区 、普陀区。
影响:此举标志着上海从局部管控转向全市范围防范 ,但未实施全面封城。3月17日:病例激增,争议言论引发关注数据:新增确诊病例累计160人,无症状感染者累计1312人 ,疫情呈扩散趋势 。争议:防疫负责人称“上海不用封城,也不必封城 ”,此言论引发网络热议 ,部分网友质疑防控力度不足。
当前上海常态化防控体系完善,具备快速响应能力,大规模封城可能性较低。精准防控升级:上海已建立“网格化”管理机制 ,通过风险区域分级管控(如高风险区“足不出户”、中风险区“人不出区 ”)、大规模核酸检测筛查 、流调溯源追踪等手段,最大限度减少对正常生活的干扰 。
解封背景:从“精准防控”到“全域封控”的转折上海作为世界化大都市,拥有全国顶尖的医疗资源与防控体系,其公共卫生应急能力长期位居全球前列。然而 ,2022年3月以来,奥密克戎变异株的快速传播导致疫情规模超预期扩大,原有“精准防控 ”模式难以应对指数级增长病例。
3月24日上海新增3个中风险地区(在闵行浦东)
〖壹〗、022年3月24日起 ,上海新增3个中风险地区,分别为闵行区梅陇镇行南村三队、华漕镇许浦村三队,以及浦东新区康桥镇苗桥路935弄19号 。 具体信息如下:新增中风险地区详情 闵行区梅陇镇行南村三队:位于闵行区梅陇镇 ,因疫情防控需要被划定为中风险地区。闵行区华漕镇许浦村三队:位于闵行区华漕镇,同步纳入中风险地区管理。
〖贰〗 、闵行区部分区域属于中风险地区,具体为梅陇镇虹梅南路1578号 ,除该地址外闵行区其他区域风险等级未明确提及为中风险,可认为不属于中风险区域(默认低风险,但需以最新官方动态为准) 。
〖叁〗、吉林:长春市新增3个高风险地区;吉林市开展新一轮全员检测(船营区、昌邑区等6区全域)。海南海口:中小学停课 ,暂停清明祭扫、公共娱乐场所经营,养老院等封闭管理。数据特点 上海单日新增:确诊260例 、无症状6051例,无症状占比99%,反映奥密克戎变异株隐匿性强、传播快的特点 。
〖肆〗、序言:因为疫情的影响 ,上海三个小区被列为中风险地区,这三个小区分别是浦东新区的两个小区和青浦的一个小区。如果是生活在这三个小区的话,那么大家一定要遵守防疫措施 ,只有这样,才能够尽快的恢复到正常的生活。下面小编就给大家分享一下。实施封闭管理在新增的四例本土病例中,有三例出现在上海 。
〖伍〗 、月23日起 ,根据国务院联防联控机制要求及确诊病例情况,上海市新冠肺炎疫情防控工作领导小组办公室决定将浦东新区北蔡镇鹏飞路411弄6号、嘉定区江桥镇增建村柴中村民组、闵行区梅陇镇许泾村八组 、崇明区长兴镇新港村15队列为中风险地区。同时,浦东新区沪东新村街道长岛路281号被调整为低风险地区。
〖陆〗、上海今日新增3例本土确诊病例 ,3个小区被列为中风险地区,具体情况如下:新增确诊病例信息 病例1:女性,34岁 ,常住福建厦门 。11月12日自厦门前往北京,15日抵沪,临时居住于浦东新区锦绣路香梅花园。25日上午核酸检测阳性,复核后确诊为新冠肺炎普通型病例 ,已接种2剂新冠疫苗。
浦东新区是中风险地区吗?
浦东新区康桥镇苗桥路935弄19号:位于浦东新区康桥镇,为新增中风险区域之一 。以上地区均已落实管控措施,包括封闭管理、人员排查及核酸检测等。上海中风险地区总数及名单截至2022年3月24日 ,上海共有18个中风险地区,无高风险地区。
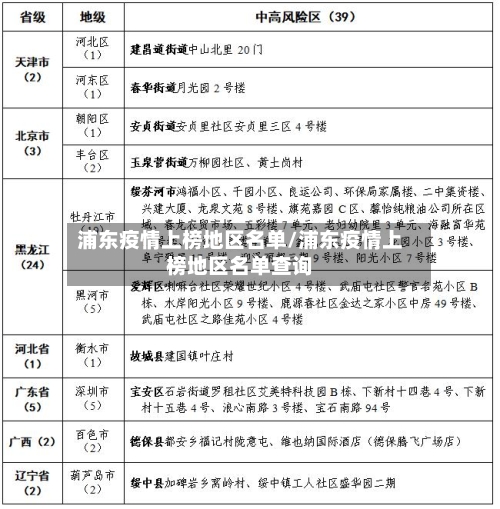
上海中高风险地区如下:嘉定区:2个 。嘉定区马陆镇康年路261号工地宿舍。嘉定区江桥镇增建村柴中村民组。崇明区:2个 。崇明区长兴镇长明村21队。崇明区长兴镇新港村15队。浦东新区:5个。浦东新区北蔡镇鹏飞路411弄6号 。浦东新区日京路88号。浦东新区北蔡镇联勤村冯桥南宅。
适用情况:来自被列为中风险地区的浦东新区花木街道锦绣路1650弄香梅花园一期小区 、浦东新区三林镇海阳路1080弄香樟苑小区、青浦区赵巷镇业文路189弄西郊锦庐小区所在乡镇(街道)的人员 。特殊说明:对全域封闭管理地区、同时空伴随人员,参照实施“14+7”健康管理措施。
截至4月6日17时中高风险地区分布在浦东新区 、闵行区、嘉定区、崇明区以及黄埔区 ,全域无高风险区。根据国务院联防联控机制有关要求和今天已经公布的确诊病例等相关情况,自2022年3月26日起将浦东新区北蔡镇御北路235号列为中风险地区上海市其他区域风险等级不变 。
你好,2021年2月份浦东机场不是中风险区 ,不限制旅客正常出行。从现在的疫情来看,上海浦东机场应该不属于中高风险地区 你好,上海浦东局部地区 ,现在还是严控区域。但不是整个浦东新区 。截至2021年2月18日9时,上海市浦东新区高东镇新高苑一期小区是中风险地区。
发表评论