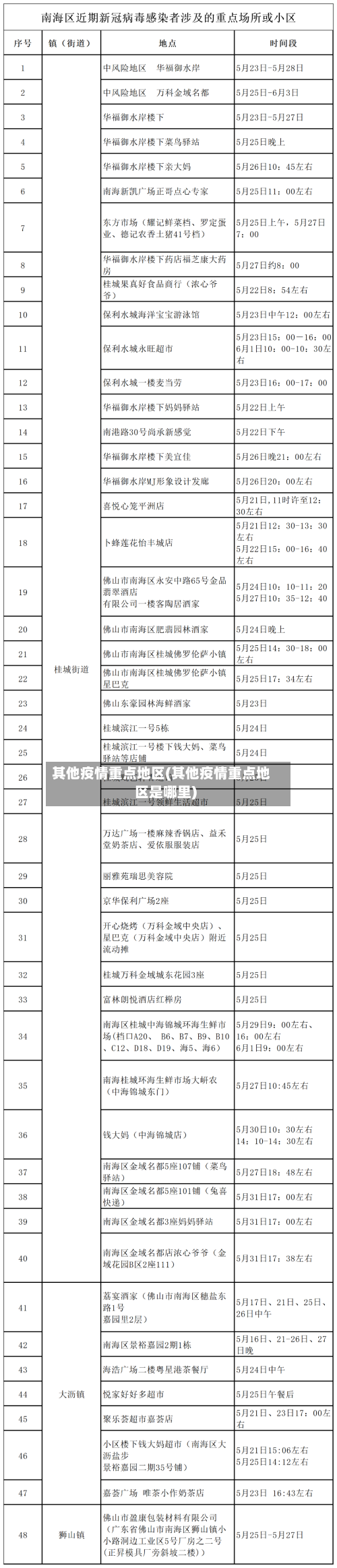
其他疫情重点地区(其他疫情重点地区是哪里)
1月27日广东对重点地区来返粤人员健康管理措施
高风险地区来返粤人员管理措施:实施14天集中隔离医学观察 ,期间第14天各开展1次核酸检测 。细节说明:集中隔离期间需严格闭环管理,不得外出;隔离期满后需进行7天居家健康监测,非必要不外出 ,并在第7天各开展1次核酸检测。

报备人员范围:1月27日以来有广西壮族自治区百色市旅居史以及与通报病例活动轨迹有交集 、重合的来(返)粤人员。配合措施:报备:立即向所在社区报备 。核酸检测与健康监测:倡导所有春节假期后返粤人员主动进行一次核酸检测,并做好14天自我健康监测。

截至10月27日,广东对重点地区来(返)粤人员健康管理措施如下:集中隔离要求自10月2日以来从内蒙古阿拉善盟额济纳旗达来呼布镇来(返)粤人员 自10月16日以来从北京市昌平区北七家镇宏福苑社区来(返)粤人员以上人员若未满14天 ,需集中隔离至满14天。
从1月26日早上8点开始,重点对7座以上车辆、来自疫情严重区域的车辆、运输家禽牲畜车辆进行检查 。河惠莞高速龙紫段配合地方医院 、执法局、特警和交警成立联合检疫小组,共投入人员49人,快速温度检测仪5个 ,在粤赣省界入粤方向的上坪治超站设置检疫监测点,同时准备了一间留观室及一间隔离室房间。

疫情级别如何划分
疫情级别通常根据疫情的传播风险、严重程度及防控需求进行划分,主要分为低风险地区 、中风险地区和高风险地区三个级别 ,具体划分标准及依据如下:低风险地区:定义:无确诊病例,或连续14天无新增确诊病例。防控措施:实施“外防输入 ”策略,强调个人防护与社会面常态化防控 ,如公共场所佩戴口罩、保持社交距离等。
在中国,突发公共卫生事件的疫情分级标准主要划分为四个等级:特别重大(Ⅰ级):当疫情在全国范围内扩散,对社会经济造成严重威胁 ,或与已知传染病差异显著且传播迅速时,会被列为Ⅰ级响应 。这一级别的疫情需要国家层面的高度重视和全面防控。
一级(低风险):疫情零星散发,无显著传播。防控措施以日常监测和预案准备为主 ,确保疫情在初期就能得到有效控制 。二级(中风险):局部地区出现聚集性疫情,表明病毒已经开始在特定区域内传播。此时需要加强病例追踪、局部交通限流等措施,以防止疫情进一步扩散。
广州新增1例本土确诊系在重点地区返穗人员排查中发现
022年2月6日0-24时,广州新增1例本土确诊病例 ,系在重点地区返穗人员核酸检测中发现 。具体情况如下:病例发现背景:根据广东省卫生健康委员会消息,2月6日广东全省新增本土确诊病例4例,其中广州报告1例。
022年4月2日0时至24时 ,广州市新增省外来穗本土确诊病例1例,该病例在广州市活动期间涉及的重点场所如下:白云区太和镇:林安物流园:物流相关活动场所。老上海馄饨(林安大厦店):餐饮店铺,提供馄饨等食品 。湖南大碗菜(太和店):主营湖南大碗菜的餐饮店。
022年1月18日广州1例本土无症状感染者是通过密切接触者排查和闭环管理机制发现的 ,具体过程如下:发现时间与对象2022年1月18日,广州市新增1例境外输入关联本土无症状感染者,为36岁中国籍女性 ,系航空公司世界航班清洁员。
今日新增的3例本土病例中,山东青岛的2例为夫妻关系,因与境外输入确诊病例在同一病区感染 ,属于境外输入关联病例;广东广州的1例系主动排查发现,为境外输入关联病例 。
上海宝山区、奉贤区:2022年1月3日新增2例本土无症状感染者,系外地来沪人员,已追踪密接42人并落实隔离管控。河南周口:2022年1月4日太康县发现1例确诊病例和1例无症状感染者 ,重点地区已实施分类管理。报备后健康管理措施 报备人员需接受社区安排的核酸检测 、健康监测或隔离措施,具体以社区通知为准。
月16日广州发现的这例确诊病例是境外输入奥密克戎关联病例,具体情况如下:病例基本情况:该病例居住在广州越秀区华乐街天胜村65号 ,被诊断为新冠肺炎确诊病例(轻型) 。与境外输入病例关联情况:与12月13日境外输入外市返穗确诊病例居所为同一栋楼。
重点疫区都有哪些省份
〖壹〗、湖北省作为重点疫区:作为疫情的发源地,湖北省尤其是武汉市在疫情期间面临着极大的挑战。随着疫情的扩散,湖北省其他地区也受到了严重影响 ,因此整个省份被视为重点疫区 。 广东、黑龙江等省份的疫情情况:广东等地由于人口流动大 、密度高,疫情传播速度快,一度成为重要的防控区域。
〖贰〗、传统的重点疫区广东、广西 、贵州、重庆、山东 、云南和海南 ,近年发病率都有较大幅度的下降。而传统的低发区,如东北三省的黑龙江、吉林和辽宁,西部的新疆、西藏 、青海 ,最近3年或3年以上一直连续保持发病率为0,已有条件在中国第一批摘掉狂犬病疫区的帽子 。
〖叁〗、个重点疫区:湖北全省各市;浙江省温州市、台州市、杭州市 、宁波市;河南省信阳市、驻马店市;安徽省合肥市、阜阳市;江西省南昌市。动物疫病流行国家/地区是指病毒或病菌所能传播的国家或地区。疫病流行区的范围大小受传播方式和环境条件的限制 。动物疫病是指动物传染病 、寄生虫病。
〖肆〗、山西、辽宁 、吉林、内蒙古、陕西 、甘肃、新疆、黑龙江 、宁夏和河北等省份虽然有报告,但病例较少,被认为是相对稳定的区域。 广西、广东、贵州、湖南和四川等省份的狂犬病死亡人数比较多 ,占全国报告病例的大部分 。
全国疫情重点地区名单
截至当前,全国75个疫情中高风险地区名单暂未完整列出,但部分地区风险等级调整信息如下:云南省德宏傣族景颇族自治州陇川县景岭博郡建筑工地以北 、勐宛山水建筑工地以西、仁和医院和星云小区以南、勐宛南路延长线以东片区(即71网格)已调整为低风险区。
截至近来 ,国内共有2个高风险地区,76个中风险地区,主要分布在陕西省 、河南省、浙江省等地 ,以下为详细信息(数据不包括港澳台地区):高风险地区:具体地区名单会随疫情形势动态调整,可通过权威渠道实时查询。
浦东新区祝桥镇被列为中风险地区上海市卫生健康委主任邬惊雷表示,该病例并未接触冷冻食品 ,跟进博会并无关联。经上海市疫情防控指挥部研究决定,将浦东新区祝桥镇列为中风险地区,上海市其他区域的风险等级不变 ,要求中风险区域的相关人员原则上不能离沪,确需离沪的需持7天内核酸检测阴性的证明 。
答案:重点疫区主要包括湖北、广东 、黑龙江等省份。详细解释: 重点疫区的定义与划分:重点疫区指的是新型冠状病毒疫情较为严重的地区,通常以某一省份为主要疫源地。具体的划分是基于疫情的感染人数、传播范围、医疗资源等多方面的因素综合考量得出的 。
截至3月21日24时,全国现有38个高风险地区 ,602个中风险地区。以下是高风险地区的详细名单:天津市 西青区(2个):精武镇“和光尘樾”一期建筑工地,西营门街跃升里商业街西区(三区)。河西区(1个):天塔街清海湾大众浴池 。滨海新区(1个):天津临港经济区东方星城。
全国中高风险地区名单可通过以下方式实时查询:国务院官方微信小程序:查询方式:直接点击进入该小程序,即可获取最新的全国风险等级信息。信息来源:数据来源于各地政府和卫健委的官方发布 ,确保信息的权威性和准确性 。
发表评论